3D Scanning and Printing additive production

Discover our 3D printer what it can do and what not

Teamwork discover together

This task was a teamwork exercise so we created a documentation site together to describe the abilities of our 3D printer. Please follow the link below to see the group assignment and come back afterwards, if you want to.

Link to group assignment

Design and 3D print an object that could not be made subtractively more than CNC can do

Build the 3D model start from scratch

Outline what to do ok, 2D first to build better 3D

Starting into week 3 assignment I had to find an idea for my week project. I have to build something, that cannot be build with a subtracting method. So I thought that it would be an good idea to build something that consist of several parts that cannot be separated. The parts should only be put together during the build process. A bearing should do this job but not a normal bearing where the the balls are held together with a cage. I decide to create it with rolls that are running in a rim. Because it will be no planetary gear and the rolls are able to move freely inside the rim they had to be more rolls so that they cannot pushed aside to remove the inner ring.

inital sketch by hand

The drawing clarified how I want to build the bearing. At this point I can already see some issues in this design. I think when I realize the model as sketched before the problem will be that the rolls will roll in opposite directions at there border but it will fulfill the task of this week. So I decside to realize the concept as it is and test later how good the bearing will work.

Software I used my toolkit

Start CAD computer-aided-design

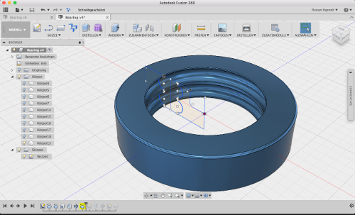
When starting the 3D model I had to think about how I will build it. I thought it is the easiest way to draw a profile of the bearing and extrude it later. This would be better as if I would extrude a circle first and have to subtract all the material beside the rolls.

Sketch profile about the bearing
Rotation extrution.

With the profile of the bearing I am able to extrude the 3 parts that the bearing consist of. As you can see in the image above a tool exist in Fusion that enable you to extrude shapes around a center axis. I can continue with the three shapes and extrude them. The outer and inner element will be extruded around the center axis and all the 360 degree. So I create the frame for the rolls. The roll itself is extrude around its own center axis so it will build the roll.

outer ring extrusion
inner ring extrution
roll extrution

Every extrusion create a new body element. With the single roll I created I am able to clone it around the inner ring to have enough rolls to lock them inside the rim.

clone tool
roll cloneing

To multiply the roll I choose the polar arrangement tool. With the tool I select the item to clone. In my case I select the roll I created. The roll should be clones seven times and I selected the center axis of the model so the roll will be cloned on the path between the two rings I created before.

Finally render the finished model to have a sample image for showing the model on thingiverse or in this documentation.

fusion 360 model rendering
how to stl export fusion 360

To work with the model in a slicer software like Curayou have to export it into a format that can be handled by the slicer. In this case I export the model as STL file.

Printing and go for a test-drive

Slicing cut model into layer

With the 3D model exported as an STL file, I was able to import it into Cura. In the configuration I let everything as suggested. I only switched to the low quality configuration. With this configuration selected the software calculated the estimated print time to about 4:30 so I will be able to see the result the same day. I only activate a brim so that the rolls don't come off the print platform during the print.

cura brearing configuration
cura transparent
Layer high Infill shell thickness upper/bottom thickness rim cooling
0.15mm 10% 1mm 0.8mm none yes

Cura generate the nessesary gcode for the 3D printer. I save the gcode file to a SD-card that I insert into our 3D printer. After that I started the print.

Production haha, its' alive

This is the model during the print process. Everything worked as expected.

I also uploaded a video of the bearing to show it under rotation speed.

Download section bearing yourself

Bearing in Fusion 360 format download
Bearing in step format download
I also publish my design on thingiverse for everyone who want to print a bearing for himself. link

Scanned an object what the old Kinect sensor is capable of

In this part I wanted to figure out a cheap way for 3D scanning. In our FabLab we are normally using the iSense from iSense. The iSense is an iPad add-on that you can put on top of an iPad mini and using an iOS app to scan structures. The benefit is that it is easy to handle. The downside is that it cost round about 300€ at the moment and that it is limited by the graphic power and memory of the iPad. This result in a limit of scannable faces.

Thats why I want to go a different way and visit a local game-stop store that deals with used video game items. I had luck and was able to pick up an old xBox Kinect 360 sensor plus the needed adapters for connecting it to a PC or Mac for only 25€.

cura transparent
cura transparent

On Mac there are no additional driver needed to run the Kinect. For my windows 10 workstation I initially had to install Kinect for Windows SDK 1.8. It is necessary so install the version 1.8 of the SDK. There is also a newer Version available but this don't work with the first version the the Kinect sensor.

cura transparent
cura transparent
cura transparent
cura transparent
cura transparent
cura transparent
cura transparent

ToDo Document scanning process.

cura transparent
cura brearing configuration